6月28日,北京市正式发布《关于北京市提前实施国六机动车排放标准的通告》(以下简称《通告》),将提前实施国六b排放标准。
《通告》规定,自2019年7月1日起,重型燃气车以及公交和环卫重型柴油车执行国六b排放标准;自2020年1月1日起,轻型汽油车和重型柴油车执行国六b排放标准。
● 与国五相比限值加严了50%
目前,北京市机动车保有量近621万辆,从北京市新一轮的细颗粒物(PM2.5)来源解析看,本地排放贡献中移动源污染占比最大,达45%,其中,在京行驶的柴油车排放占比32%,汽油车排放占比29%,移动源排放污染是北京市大气环境污染的主要来源之一。北京市提前实施国六b排放标准,有利于提升北京市机动车排放水平,进一步减少污染排放,促进空气质量改善。
轻型车国六b标准相比国五标准,限值加严了40%至50%;增加了实际道路行驶排放控制要求;蒸发排放控制要求更加严格,排放限值降低了65%,需安装车载加油油气回收系统(ORVR),对加油过程的油气排放进行控制;同时增加了排放质保期的要求,低温排放试验一氧化碳(CO)和碳氢(HC)限值加严1/3,并引入了严格的车载诊断系统(OBD)控制要求。
重型车国六b标准与国五标准相比,大幅加严了污染物排放限值,氮氧化物(NOx)加严了77%,颗粒物(PM)加严了67%,新增颗粒物个数(PN)和氨(NH3)的限值。此外,提出更加严格的自动监控要求和排放油耗联合管控的要求。
● 老车三个月内要办理登记手续
北京市实行“新车新标准、老车老标准”的管理原则,本次执行新标准的范围是在京销售的新车和在京首次申领牌照的机动车,对于已取得北京市车辆牌照的在用车,不受新标准实施的限制,但仍须达到车辆原排放标准要求。
不过,之前购买了国五标准车的需要注意,在《通告》规定的标准实施日期之前已购买的(以购车发票日期为准)和已从外省市转出迁往北京市的(以机动车登记证书的转移登记日期为准)符合第五阶段排放标准要求的车辆,在本通告规定的标准实施日期之后的3个月内可继续办理车辆注册登记手续,逾期不再办理。
北京市生态环境局
北京市市场监督管理局
北京市公安局公安交通管理局
关于北京市提前实施国六机动车排放标准的通告
为进一步加大机动车污染防治力度,持续改善本市环境空气质量,依据《中华人民共和国大气污染防治法》,按照《北京市打赢蓝天保卫战三年行动计划》(京政发〔2018〕22号)的有关要求,经市政府同意,对在本市销售、注册登记的轻型汽油车、重型燃气车、重型柴油车实施国六机动车排放标准。现将有关事项通告如下:
一、自2019年7月1日起,在本市销售和注册登记(含外省市转入登记)的重型燃气车以及公交、环卫两个行业重型柴油车须满足《重型柴油车污染物排放限值及测量方法(中国第六阶段)》(GB 17691-2018)中b阶段要求;自2020年1月1日起,在本市销售和注册登记(含外省市转入登记)的其余行业重型柴油车须满足《重型柴油车污染物排放限值及测量方法(中国第六阶段)》(GB 17691-2018)中b阶段要求。
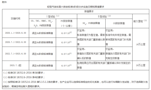
二、自2020年1月1日起,在本市销售和注册登记(含外省市转入登记)的轻型汽油车须满足《轻型汽车污染物排放限值及测量方法(中国第六阶段)》(GB 18352.6-2016)中b阶段要求,具体要求见附件。
三、凡在本通告规定的标准实施日期之前已购买的(以购车发票日期为准)和已从外省市转出迁往本市的(以机动车登记证书的转移登记日期为准)符合第五阶段排放标准要求的车辆,在本通告规定的标准实施日期之后的3个月内可继续办理车辆注册登记手续,逾期不再办理。其中第五阶段排放标准,是指轻型汽油车应满足《轻型汽车污染物排放限值及测量方法(中国第五阶段)》(GB 18352.5-2013);重型燃气车和重型柴油车应满足《车用压燃式、气体燃料点燃式发动机与汽车排气污染物排放限值及测量方法》(GB 17691-2005)中第五阶段、《重型汽车排气污染物排放限值及测量方法(OBD法 第IV、V阶段)》(DB11/1475-2017)中第五阶段和《重型汽车排气污染物排放限值及测量方法(车载法 第IV、V阶段)》(DB11/965-2017)中第五阶段的要求。
四、各机动车生产、销售单位生产、销售的机动车应当符合国六排放标准b阶段要求。对销售不符合本通告规定的机动车,依法追究销售者法律责任。
五、对不符合本通告规定的申请注册登记(含外省市转入登记)机动车,生态环境部门不予通过环保检验,公安交通管理部门不予办理车辆注册登记(含外省市转入登记)手续。
特此通告。
附件:轻型汽油车国六排放标准b阶段分步实施日期和限值要求
北京市生态环境局
北京市市场监督管理局
北京市公安局公安交通管理局
2019年6月28日
请通过手机下载登录军工物流2.0app参与培训学习
